Nature Communications:季维克团队揭示磷酸磷脂酰肌醇稳态及脂滴生物合成的关键机制
脂质转运蛋白Sec14L6可调节磷酸磷脂酰肌醇稳态及脂滴生物合成
2025年11月,华中科技大学基础医学院等单位的研究人员在《Nature Communications》(IF:15.7)上发表了题为“Sec14L6 is a phosphoinositide transporter that regulates phosphoinositide homeostasis and biogenesis of lipid droplets”的研究论文,揭示了Sec14L6在磷酸磷脂酰肌醇(PIP)稳态中发挥关键作用,并通过促进内质网与脂滴(LDs)间的脂质转运来推动LD生物发生。

亮点概述:
- Sec14L6直接结合LD生物发生因子ACSL3,从而促进Sec14L6与LD表面结合。
- 内质网膜蛋白PGRMC1可招募Sec14L6至内质网。
- Sec14L6缺失细胞LDs中PI4P和PI(4,5)P₂积累,而内质网内中这些PIPs则减少。
- Sec14L6缺失细胞显著阻碍LD形成,该缺陷可被野生型Sec14L6修复,但脂质转运缺陷突变体无法挽救。
研究背景:
脂滴(LDs)是储存细胞器,在脂质和能量稳态中发挥核心作用。LDs的生物合成发生于内质网(ER)中,当中性脂质过量时,中性脂质在双层膜的疏水区域生物合成并沉积。这些中性脂质经凝结形成新生LD的核心,随后通过生长并从ER出芽成为成熟LD。然而,LD生物合成的分子机制尚未完全阐明,关于ER与LDs间是否存在脂质转移及其具体方式仍知之甚少。
Sec14样蛋白(Sec14L)构成了一类非典型的磷脂酰肌醇转运蛋白(PITPs)亚家族,该家族从酵母(Sec14p)到人类(Sec14L1-6)均具有保守性。人类Sec14L蛋白参与多种生理功能,例如已有研究表明Sec14L2可调节胆固醇合成和丙型肝炎病毒复制。同时,斑马鱼中的zSec14L3(人类Sec14L2的同源物)可调控Wnt/Ca2+信号传导和血管生成。此外,zSec14L3促进PI4P向PI3P的转化,以控制ER介导的内体分裂。最新研究表明如酵母Pdr16和Sfh3等PITPs与LD代谢相关。然而,Sec14L蛋白在LD动态中的作用仍不清楚。
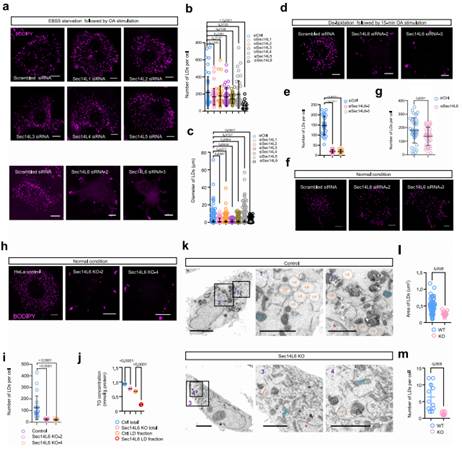
为探究Sec14L蛋白是否参与LD动态调控,研究人员通过候选RNAi筛选,结果表明Sec14L6在LD形成中发挥关键作用。为验证Sec14L6在LD形成中的特异性作用,研究人员在经典LD诱导条件(无脂蛋白培养基培养细胞后经15min左右油酸(OA)负载)下发现其耗竭显著减少LDs数量,而正常生长条件(LD生物合成未被强烈激活)下其耗竭未显著影响LDs数量,提示Sec14L6主要在新生LD形成中发挥特异性作用。随后采用透射电子显微镜(TEM)观察Sec14L6敲除HeLa细胞(Sec14L6 KO)中残留LDs的超微结构细节,图像显示Sec14L6 KO细胞中LD体积略有缩小,单细胞LDs数量显著减少。此外,Sec14L6过表达对HeLa细胞及缺乏Sec14L6基因的小鼠细胞系AML-12中的LD大小和数量影响甚微,表明虽然Sec14L6促进LD形成,但其过表达本身不足以介导LD生物发生。

Sec14L6的耗竭会损害LDs形成
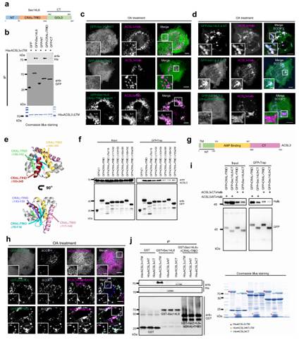
研究人员发现ACSL3(一种参与LD生物合成的关键因子)在OA刺激后能促进GFP-Sec14L6招募至小LDs和大LDs表面。共免疫沉淀实验(Co-IP)证实GFP-Sec14L6确实与内源性ACSL3发生相互作用。随后探究了Sec14L6与ACSL3相互作用的机制。Sec14L6包含N端区域(NT)、CRAL-TRIO结构域以及位于C端区域(CT)的高尔基体动力学结构域(GOLD)。Pull-down和活细胞成像实验结果显示CRAL-TRIO结构域与ACSL3在LD表面结合。接着研究人员对CRAL-TRIO结构域进行剖析,发现删除α螺旋(160–185位残基)、折叠片(186–192位残基)或α螺旋(193–249位残基)会部分破坏与内源性ACSL3的相互作用,而删除该结构域内其他二级结构则无此效应。ACSL3在NT区域具有跨膜结构域,并包含AMP结合域和CT区域。GFP-Trap实验证实Sec14L6与ACSL3各结构域存在多重相互作用,其中Sec14L6-CRAL-TRIO与ACSL3-NT的结合最为显著。

Sec14L6与ACSL3相互作用的分子机制
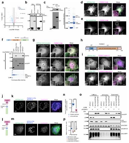
作为参与LD形成的潜在脂质转运蛋白,Sec14L6很可能与ER相关联。研究人员通过质谱分析(MS)鉴定了与Sec14L6相互作用的ER蛋白,从而发现了PGRMC1。随后通过体内Co-IP实验和体外Pull-down实验验证Sec14L6与PGRMC1的直接结合能力。接着研究了Sec14L6如何与PGRMC1相互作用。Pull-Down和活细胞成像实验均证实,Sec14L6通过其CT区域的GOLD结构域与PGRMC1的CT区域特异性结合,该相互作用是Sec14L6被PGRMC1招募所必需的。PGRMC1作为关键适配器,能够特异地结合并指导Sec14L6定位于ER,而这一功能不依赖于其他脂质代谢蛋白如ACSL3。

PGRMC1将Sec14L6募集至ER
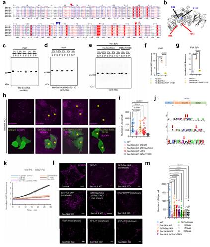
研究人员假设Sec14L6可能通过调节LD和ER的脂质组成来促进LD生物合成,因此对LD和ER采用靶向脂质组学检测。在Sec14L6 KO细胞中LDs的分析显示PIPs水平显著升高,其中PI4P和PI(4,5)P2的积累最为明显,其他PIPs(如PI(3,5)P2和PI3P)水平未发生改变。此外,PE、PI、PC及PA水平基本稳定,仅PS水平轻微下降。在Sec14L6 KO细胞中ER的分析显示PI4P和PI(4,5)P₂水平显著降低,PE、PA和PC水平基本保持不变,而PS和PI含量则略有升高。随后研究人员采用PI4P抗体通过斑点杂交实验进一步验证,结果与脂质组学数据一致,表明Sec14L6缺失导致LD中PI4P水平升高,而ER中PI4P水平降低。

Sec14L6缺陷损害ER和LD的PIPs稳态
研究人员发现Sec14L6的一个PI结合缺陷突变体(R45A, T213D),该突变体不仅破坏Sec14L6与PI4P或PI(4,5)P2的结合能力,还阻碍这两种PIPs的转运过程,且无法挽救LD形成缺陷。相反,在Sec14L6 KO细胞中表达野生型或另一种靶向Sec14p磷脂酰胆碱结合位点(T175)的点突变体(A151I),均显著恢复LD形成。为进一步验证Sec14L6脂质转移活性在LD形成中的关键作用,研究人员构建了四个Sec14L6空间填充突变体,将CRAL-TRIO结构域中保守的疏水残基替换为色氨酸(79VV-80WW,153F-W,171L-W,237L-W),经体外实验证实脂质转移活性受损,且在活细胞中均不能挽救Sec14L6 KO细胞的LD形成缺陷,而野生型Sec14L6的重新引入显著挽救该表型。因此得出结论,只有具备正常脂质转移活性的Sec14L6才能参与LD生物发生。

Sec14L6的脂质转移活性是LD生物合成所必需的
综上所述,Sec14L6只在大型哺乳动物中表达揭示了LD发生调控的进化分化,为理解物种特异性代谢适应提供了新视角。本研究为在疾病背景下靶向Sec14L6介导的脂质转运开辟了新途径。
