Cell Death & Disease:吴俊男/毛建华/陆明晰揭示脂肪酸延长酶 Elovl7 通过诱导足细胞铁死亡参与足细胞病的新机制
2025 年 11 月,浙江大学医学院附属邵逸夫医院、浙江大学医学院附属儿童医院等单位的研究人员在《Cell Death & Disease》(IF: 9.6)上发表了题为 “Elovl7 sensitizes podocytes to ferroptosis in podocytopathy by elongating polyunsaturated fatty acids” 的研究论文,揭示了 Elovl7 通过延长多不饱和脂肪酸促进长链多不饱和脂肪酸(LC-PUFA)积累,诱发足细胞铁死亡,最终导致足细胞病发生发展的新机制。

亮点概述:
- 在单核转录组层面定义“受伤足细胞”亚群,并锁定铁死亡为足细胞丢失主因。
- ELOVL7是足细胞LC-PUFA合成的限速酶,直接决定铁死亡敏感度。
- 抑制ELOVL7可阻断LC-PUFA-磷脂堆积,显著减轻蛋白尿和肾小球硬化。
研究背景:
足细胞病是指由足细胞损伤引起的以蛋白尿或肾病综合征为特征的肾脏疾病。足细胞是肾小球脏层上皮细胞,是肾小球滤过膜最重要的组成部分。由于足细胞具有终末分化能力且无法增殖,因此极易受到损伤。任何形式的足细胞损伤,例如足细胞发育不全、表型转化、耗竭和去分化,都可能导致不同类型的肾小球疾。
在多种肾脏疾病中,已发现多种足细胞死亡机制,包括细胞凋亡、坏死性凋亡、铁死亡和焦亡。其中铁死亡是一种由磷脂过氧化引起的氧化性细胞死亡,已被证实参与糖尿病肾病等肾脏损伤过程,但在肾小球疾病中足细胞铁死亡的作用及相关机制仍缺乏充分证据。
多不饱和脂肪酸(PUFAs)易发生过氧化,是决定细胞铁死亡敏感性的关键因素,而脂肪酸延长酶在 PUFA 合成通路中发挥核心作用。Elovl7 作为脂肪酸延长酶家族成员,主要负责 18 碳脂肪酸的延长反应,但其在足细胞铁死亡及足细胞病中的功能尚未明确,亟待深入探究。
研究结果:
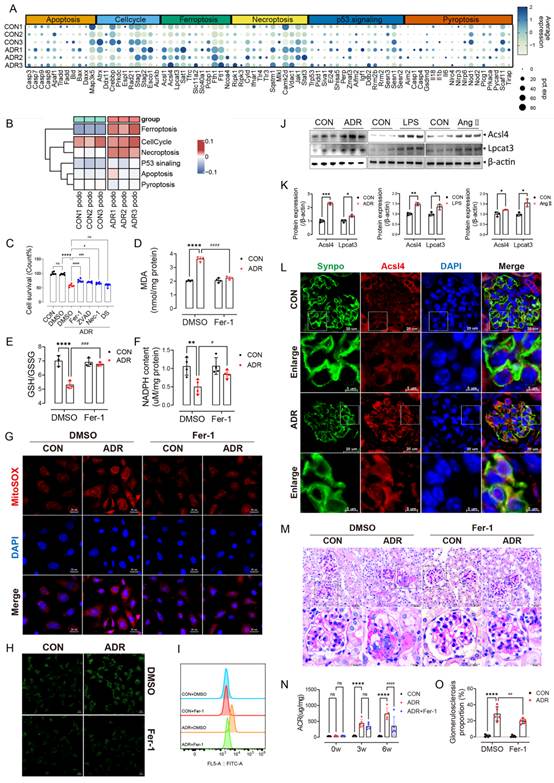
研究团队以 BALB/c 雄性小鼠为研究对象,通过尾静脉注射阿霉素构建阿霉素诱导肾病(AN)模型(模拟人类局灶节段性肾小球硬化 FSGS)。结果显示,与对照组(CON)相比,AN 模型小鼠出现严重肾小球硬化、尿白蛋白排泄量升高及体重下降等典型病理表现。单细胞核 RNA 测序(snRNA-seq)共获得 44525 个细胞并注释为 17 种细胞类型。进一步分析发现,AN 组小鼠足细胞数量显著减少,且足细胞中差异表达基因(DEGs)数量最多,提示阿霉素对足细胞的转录组产生显著影响。通过亚群分析,研究人员将足细胞分为健康足细胞(Healthy-podo)和受损足细胞(Injured-podo)两个亚群,其中 AN 组小鼠足细胞主要集中在受损亚群,且足细胞特异性标志物(Nphs1、Nphs2、Synpo 等)表达水平显著降低。
为明确足细胞死亡的主要机制,研究团队对凋亡、坏死性凋亡、铁死亡等 6 种程序性细胞死亡通路进行基因模块评分。结果显示,AN 组足细胞的铁死亡通路评分显著升高,且铁死亡相关基因(Acsl4、Lpcat3、Fth1 等)表达上调,其中 Acsl4 在足细胞中上调最为显著。Acsl4 可将特定 PUFA 酯化为 PUFA-CoA,而 Lpcat3 负责将 PUFA-CoA 整合到磷脂中,进而触发磷脂过氧化促进铁死亡。
体外实验中,使用铁死亡抑制剂 Fer-1、凋亡抑制剂 zVAD-fmk、坏死性凋亡抑制剂 Nec-1 分别处理阿霉素诱导的足细胞损伤模型细胞,发现三种抑制剂均能部分恢复细胞活力,表明足细胞死亡是铁死亡、凋亡和坏死性凋亡共同作用的结果,但 Fer-1 的保护效果尤为显著。进一步检测显示,阿霉素处理后足细胞中脂质过氧化终产物丙二醛(MDA) 含量升高,抗氧化物质还原型谷胱甘肽(GSH)和氧化型谷胱甘肽二硫化物(GSSG) 比值及 NADPH 水平降低,线粒体 ROS 和脂质过氧化水平增加,而 Fer-1 可显著逆转上述变化。体内实验中,Fer-1 腹腔注射能有效减轻 AN 模型小鼠的肾小球硬化和蛋白尿,恢复小鼠体重,证实铁死亡是足细胞损伤的关键机制。

受损的足细胞以铁死亡的形式耗竭
差异表达基因富集分析显示,受损足细胞与健康足细胞之间的 1167 个 DEGs、AN 组与 CON 组足细胞之间的 743 个 DEGs 中,共有 293 个共同上调基因,这些基因主要富集于脂质运输、长链脂肪酸代谢过程、过氧化物酶体、PUFA 生物合成及铁死亡等通路,提示脂质代谢紊乱与足细胞铁死亡密切相关。此外,轨迹分析显示,足细胞从健康状态(State3)向损伤状态(State1)转变过程中,脂质代谢相关基因表达逐渐升高,而细胞骨架发育相关基因表达降低,进一步证实脂质代谢异常是足细胞损伤的重要特征。
snRNA-seq数据的脂质代谢通路活性分析显示,AN 组足细胞中脂肪酸生物合成、PUFA 生物合成及脂肪酸延长通路评分均显著升高。靶向脂质组学检测发现,AN 组足细胞中细胞膜主要磷脂(磷脂酰乙醇胺 PE、磷脂酰胆碱 PC 等)中,含 PUFA 尾的磷脂含量显著增加,尤其是含花生四烯酸(AA,C20:4)、二十碳五烯酸(EPA,C20:5)、二十二碳六烯酸(DHA,C22:6)等 LC-PUFA 的 PE 和 PC。同时,AN 组足细胞中氧化型磷脂水平升高,且 SFA-MUFA/PUFA 比值从对照组的 1.06 降至 0.88,呈现 PUFA 占优的脂质构成特征。
基因表达分析显示,AN 组足细胞中 PUFA 合成相关基因(Fads1、Fads2、Elovl7)表达上调,其中脂肪酸延长酶 Elovl7 的上调最为显著。Western blot 和免疫荧光实验证实,在阿霉素、脂多糖(LPS)或血管紧张素 Ⅱ(AngⅡ)诱导的多种足细胞损伤模型中,Elovl7 蛋白表达均显著升高,且在足细胞损伤轨迹中呈渐进性高表达。同位素示踪实验显示,阿霉素处理后足细胞中 13C 标记的 18 碳亚油酸向 20 碳脂肪酸(C20:3、C20:4)的转化增强,证实 Elovl7 可有效延长 18 碳不饱和脂肪酸生成 LC-PUFA。

受损足细胞中含有长链多不饱和脂肪酸的磷脂增加
为了验证 Elovl7 的功能,研究团队利用 siRNA 在 MPC5 细胞中敲低 Elovl7 表达。结果显示,Elovl7 敲低可显著抑制阿霉素诱导的 LC-PUFA-PLs 积累和氧化,尤其是 LC-PUFA-PE 和 LC-PUFA-PC。同时,Elovl7 敲低能部分恢复阿霉素处理后足细胞的活力,缓解 GSH/GSSG 比值下降,抑制脂质过氧化产物积累,并下调 Acsl4 和 Lpcat3 的蛋白表达。
体内实验中,通过杂交 Elovl7flox/flox 小鼠与 Nphs2-Cre 小鼠,构建足细胞特异性 Elovl7 敲除小鼠。结果显示,与野生型(WT)小鼠相比,Elovl7-cKO 小鼠在阿霉素处理后,尿白蛋白排泄量显著降低,肾小球硬化程度减轻,足细胞中 Acsl4 的上调表达被阻断,证实 Elovl7 敲除可有效保护足细胞免受铁死亡损伤。

Elovl7 敲低减轻了受损足细胞中 LC-PUFA-PLs 的升高,并减少了足细胞铁死亡
为明确上述机制在人类疾病中的相关性,研究团队对 FSGS、微小病变肾病(MCD)、肥胖相关肾小球病(ORG)患者及健康对照者的肾活检样本进行 snRNA-seq 分析。共获得 115810 个细胞并注释为 16 种细胞类型,足细胞亚群分析发现,3 种疾病患者中均存在一个特异性受损足细胞亚群(subset-6),该亚群在健康对照中未出现。
基因模块评分显示,subset-6 中脂肪酸延长、PUFA 生物合成及铁死亡通路评分显著高于其他足细胞亚群,且 ELOVL7 与铁死亡促进因子(ACSL4、LPCAT3、FADS1 等)在肾脏组织中呈正相关。免疫荧光实验证实,FSGS 和 MCD 患者足细胞中 Elovl7 和 Acsl4 表达显著升高。肾病综合征研究网络(NEPTUNE)数据库分析显示,LPCAT3、ELOVL7、FADS2 的 RNA 水平与估算肾小球滤过率(eGFR)呈负相关,与血肌酐、尿素氮呈正相关,表明脂肪酸延长紊乱和铁死亡在人类足细胞病中同样发挥重要作用。

人类足细胞病中存在脂肪酸延长障碍和铁死亡
总之,该研究描述了Elovl7的异常表达参与足细胞脂质代谢紊乱,促进LC-PUFA的积累和足细胞磷脂的重塑,最终导致足细胞铁死亡。目前,尚缺乏直接靶向ELOVL7的抑制剂。该研究为开发针对足细胞病的ELOVL7靶向药物提供了基础证据。

