Signal Transduction and Targeted Therapy:王韫芳/柳娟团队揭示肝细胞癌治疗新靶点,打破肝癌治疗耐药困局
靶向AKR1B1抑制代谢重编程可逆转肝细胞癌全身治疗耐药性
2025年8月,清华大学北京清华长庚医院等单位的研究人员在《Signal Transduction and Targeted Therapy》(IF:52.7)上发表了题为“Targeting AKR1B1 inhibits metabolic reprogramming to reverse systemic therapy resistance in hepatocellular carcinoma”的研究论文,揭示了醛酮还原酶(AKR1B1)通过调节代谢重编程,关键参与介导肝细胞癌(HCC)的耐药性。为理解HCC耐药机制提供了新的视角,也为开发旨在克服HCC耐药性的新型预测生物标志物和治疗方法奠定了理论基础。

亮点概述:
- 多组学数据构建了与HCC耐药相关的全面代谢重编程图谱。
- AKR1B1通过多种途径增强HCC细胞的耐药性。
- AKR1B1通过胞外外泌体囊泡介导耐药性传播,与不良结果之间存在强相关性。
- 特异性抑制剂依帕司他靶向AKR1B1可显著提高现有全身治疗效果。
研究背景:
HCC是癌症相关死亡的主要原因。多数患者确诊时已处于疾病晚期,因此需要以全身治疗作为主要手段。然而,肿瘤对治疗药物产生耐药性已成为重大临床挑战,常导致治疗效果欠佳且预后不良。HCC通过基因突变、信号传导和微环境适应性发展对一线药物仑伐替尼和索拉非尼产生异质性耐药。随着单细胞转录组学的出现,为研究单细胞水平上耐药相关的细胞异质性以及分析耐药细胞的遗传特征提供了前所未有的见解,有助于更精确地阐明治疗耐药机制。
近年来,肿瘤细胞的代谢重编程作为导致治疗耐药性的新机制受到学界广泛关注。随着多组学技术的进步,科研人员越来越关注肿瘤细胞复杂代谢重编程图谱的解析,此类研究有望揭示耐药机制,并锁定影响治疗效果的关键代谢酶。然而迄今为止,尚未有研究通过整合代谢物与酶水平分析,系统构建耐药性HCC的代谢重编程全景图谱。
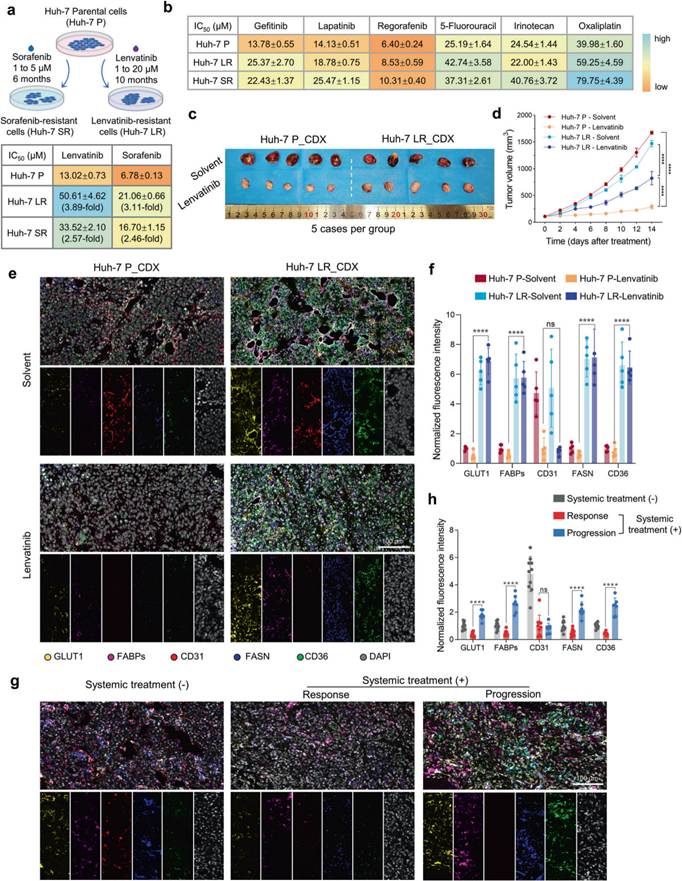
HCC患者对全身治疗产生耐药性,这对延长患者生存期构成了重大障碍。为了阐明耐药机制并确定潜在改善策略,研究人员构建了仑伐替尼和索拉非尼耐药HCC细胞系Huh-7 LR和Huh-7 SR。与亲本细胞系(Huh-7P)相比,耐药细胞系对相应药物的IC50值显著升高,并表现出交叉耐药性。在3D培养的肿瘤球体中,源自耐药细胞的球体表现出对靶向及化疗药物的耐药性,细胞死亡率更低。当植入裸鼠并接受仑伐替尼干预时,源自耐药细胞的肿瘤表现出更高的药物耐受性。多重免疫荧光分析显示,耐药肿瘤组织中与葡萄糖和脂质代谢相关的关键酶表达水平升高,且该现象不受仑伐替尼治疗影响,表明耐药肿瘤存在代谢重编程。此外,与未治疗患者和有治疗反应的患者组织相比,耐药患者组织中与葡萄糖和脂质合成及转运相关的代谢酶显著上调。

耐药细胞中的多重耐药性及相关代谢适应
为探究HCC细胞获得耐药性相关的分子改变,研究人员整合RNA测序与单细胞转录组学分析,结果显示,耐药细胞与其亲本细胞存在显著异质性。拟时间轨迹分析将细胞为9个不同状态:状态1-3对应亲本Huh-7P细胞,状态4-9则代表耐药Huh-7 LR细胞。各状态的基因集变异分析(GSVA)表明,当细胞从亲本状态向耐药状态转变时,干细胞相关调控逐渐增强。与之形成对比的是,代谢相关通路及细胞存活通路的活性最初下降,随后在状态9达到峰值。耐药细胞与亲本细胞均表现出明显的瘤内异质性,其中包含具有不同干细胞水平的亚群。此外,研究人员利用公开数据集进行多维通路分析,结果显示与亲本细胞相比,耐药细胞中上调的基因主要与脂质代谢、耐药性、谷胱甘肽代谢及信号转导通路相关。

转录组学分析强调了耐药细胞的干性特征和代谢重编程
代谢组学分析显示耐药性HCC细胞系与亲代细胞存在显著代谢差异,具体表现为:与亲本细胞相比,耐药HCC细胞游离脂肪酸代谢出现碳链延长和不饱和程度增加;β-丙氨酸代谢、Warburg效应、谷氨酰胺代谢、甘油三酯从头合成以及谷胱甘肽代谢这些与细胞生长、能量产生和底物供应相关的通路发生显著改变;糖酵解代谢状态增强,三羧酸(TCA)循环活性也有所增加,并伴有烟酰胺腺嘌呤二核苷酸磷酸(NADP)和还原型烟酰胺腺嘌呤二核苷酸磷酸(NADPH)水平升高,表明耐药细胞的能量代谢和生物合成能力有所增强。能量存储方面,耐药细胞中甘油三酯含量显著增加,耐药程度与脂滴数量之间存在显著相关性。且外源棕榈酸处理亲代细胞,脂滴积累量的增加会同时促进细胞增殖和耐药性发展。这些结果强调了脂滴积累在耐药进程中的关键作用。通过整合转录组学与代谢组学数据构建了HCC耐药相关的全面代谢重编程图谱,研究人员发现耐药细胞中代谢酶调控与代谢物变化高度一致,葡萄糖、脂质和氨基酸代谢途径活性显著增强。通过¹³C-葡萄糖代谢通量分析进一步证实,谷胱甘肽代谢、TCA循环、糖酵解、磷酸戊糖途径和己糖胺生物合成途径在内的多个关键代谢途径的活性显著提高。这些代谢途径在满足耐药细胞能量需求及维持其存活中发挥关键作用。

耐药性HCC细胞的代谢适应
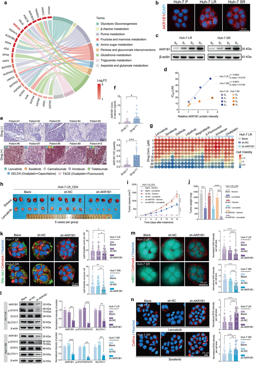
上述结果明确了HCC耐药进展过程中显著富集的代谢通路,研究人员整合转录组数据发现HCC进展过程中AKR1B1被鉴定为与果糖代谢、磷酸戊糖途径、谷胱甘肽代谢及甘油三酯代谢密切相关的显著上调限速酶。与亲代细胞相比,耐药细胞中的AKR1B1蛋白表达水平显著升高,且与仑伐替尼、索拉非尼的IC50值呈强正相关。接受系统治疗的HCC患者组织及血清中AKR1B1水平均明显高于未治疗者。这些结果表明,AKR1B1在药物治疗期间上调表达,从而在治疗应激条件下介导细胞存活机制,提示其可能成为预测HCC患者耐药性的生物标志物。在耐药细胞中沉默AKR1B1显著提升了其对仑伐替尼和索拉非尼等多种靶向药及化疗药物的敏感性,这突显了AKR1B1在介导耐药表型中的关键作用。这些发现表明AKR1B1是增强HCC对常规治疗敏感性的理想治疗靶点。

敲低AKR1B1增强耐药HCC细胞的药物敏感性
为明确AKR1B1在细胞耐药性中的作用机制,研究人员首先分析了AKR1B1表达异常对耐药细胞代谢表型的影响,在获得性耐药过程中,谷胱甘肽代谢、糖酵解以及多元醇/果糖代谢通路呈现协同性过度激活现象。敲低AKR1B1可显著抑制STAT3磷酸化及SLC7A11蛋白表达。随后,研究人员探究了AKR1B1在耐药性肝癌细胞中调控谷胱甘肽代谢通路的作用,结果表明,耐药细胞通过增强谷胱甘肽水平和减少ROS积累这两种强效自我保护机制来提升细胞存活率。当敲低AKR1B1基因后,这种自我保护适应机制被有效破坏。进一步研究了AKR1B1在药物诱导的选择性压力下表达上调的潜在机制,在耐药癌细胞中,FOSL2(FOS转录因子家族成员)在驱动AKR1B1的适应性上调和协调更广泛的代谢重编程中起着关键作用。
具有先天性AKR1B1高表达的患者往往对治疗产生原发性耐药。为探究这一现象,研究人员收集了HCC患者的治疗前肿瘤组织,并根据临床反应分为两组:部分缓解(PR)和疾病进展(DP)。临床样本分析表明AKR1B1表达水平升高与HCC不良预后之间存在强相关性。AKR1B1过表达显著降低了Huh-7细胞对多种靶向治疗及化疗药物的敏感性,并导致细胞内脂滴积累、谷胱甘肽水平升高、谷胱甘肽调节通路活性增强以及相关关键蛋白上调。先前研究发现,AKR1B1是一种可在HCC患者血清中检测到的分泌蛋白。研究人员推断AKR1B1可能介导耐药性的细胞间传递,从而导致原本敏感的细胞耐药性增强,并验证了这一假设。结果表明AKR1B1通过胞外外泌体囊泡介导耐药性传播,强调了AKR1B1表达与HCC患者不良预后之间的强关联性。

AKR1B1的表达与HCC患者预后和原发性耐药性的相关性
最后,研究人员探究了靶向AKR1B1抑制剂临床获批药物依帕司他逆转HCC耐药性的临床转化潜力,在细胞、动物及人源类器官模型中一致表明,依帕司他与标准疗法联合使用时,能够有效克服肝癌的耐药性问题。
综上所述,该研究通过多组学构建了HCC耐药细胞的代谢重编程图谱,确定了AKR1B1是这种重编程的关键调节因子,全面阐明了其作为治疗靶点的潜力,并提出了可行的临床药物应用策略。这些发现为推进HCC的诊断和治疗提供了宝贵的见解,为未来的治疗干预奠定了坚实基础。

